2025年上半年中国低空经济投融市场动态
来源:
|
作者:eVTOL产业通
|
发布时间: 84天前
|
91 次浏览
|
分享到:
低空经济也迅速成为一级市场最热风口之一,据统计,2025上半年案例共52起,同比增长48.6%,融资金额合计超17亿元。eVTOL、无人机系统、无人机反制赛道更受资本关注。
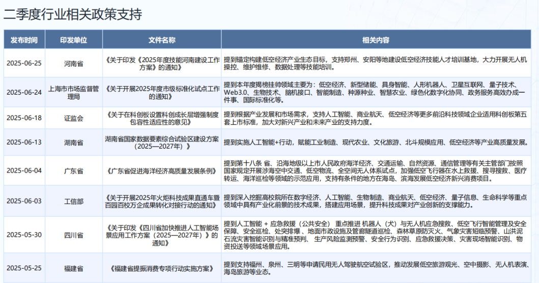
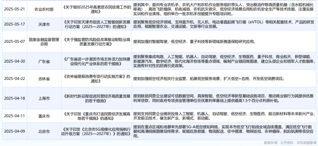
低空经济是新质生产力的典型代表,也将是中国经济新的增长点,其战略意义重大,发展前景广阔。2025年二季度,全国共发布低空经济相关政策110条,其中国家层面4条、地方政府及部委配套106条,覆盖空域管理、基础设施建设、产业扶持、应用场景、安全应急等全链条 。2025年,全国新设立(或首期备案)的低空经济产业基金已超14支,总金额合计超500亿元。
低空经济也迅速成为一级市场最热风口之一,据统计,2025上半年案例共52起,同比增长48.6%,融资金额合计超17亿元。eVTOL、无人机系统、无人机反制赛道更受资本关注。
01. 行业概览
2025年第二季度,在国家层面和地方层面发布了一系列相关支持政策,为低空经济发展


低空企业数量快速增长。截至2025年5月,中国低空经济相关企业存量已突破8.65万家,其中2025年前4月新增注册约9200家,同比增幅超过200%。中国民航局、新华社、未来智库等官方或主流机构一致预测:2025年市场规模将达到1.5万亿元人民币。后续十年将保持年均15%–20%的高速扩张。低空安全被重点关注,2025年第二季度全国查处无人机违法飞行案件同比增长 42%,5月下旬,国家发展改革委在新闻发布会上特别强调:“安全是低空经济发展的首要前提”,并明确表示将严厉打击“黑飞”行为,促进低空经济安全健康发展。
低空经济以其广泛的应用和深远的影响,构成了一个超长的产业链,覆盖了近20个行业和300多个应用场景。低空经济产业链分为上游、中游和下游三个关键部分。其中,低空旅游位于产业链下游领域的空域管控部分。

上游产业:这一环节是整个产业链的基础,主要包括航空器的研发与制造,这涉及到创新设计、技术研发和原型测试等。制造与组装涉及航空器的总装、零部件制造和系统集成。关键零部件生产包括发动机、航电系统、通信设备、导航系统等。材料供应包括轻质高强度材料、复合材料等。能源供应主要是为电动航空器提供电池和能源解决方案。
中游产业:主要涉及航空器的运营与服务。这包括飞行培训,为飞行员和操作人员提供必要的技能和知识;航空租赁为需要临时或长期使用航空器的客户提供服务;航空维修,确保航空器的持续运行和安全飞行。此外,中游产业还可能包括航空器的改装和升级服务,以适应不断变化的市场需求和技术进步,以及提供飞行计划审批、空中交通管理和气象信息服务。
下游产业:下游产业是产业链的终端,直接面向消费者和最终用户,涵盖了广泛的应用领域。航空旅游,如空中观光、短途客运等,为游客提供独特的空中体验;航空物流,利用无人机和小型飞行器进行快递和物资运输,提高物流效率;航空摄影包括地理测绘、影视拍摄等,利用空中视角捕捉地面信息。此外,下游产业还可能包括农业植保、紧急救援、环境监测等多个领域,这些应用都在不断拓展低空经济的边界。
整体而言,低空经济的产业链是一个高度复杂且相互依赖的系统,每个环节都对整个产业链的健康发展起着关键作用。随着技术的不断进步和市场需求的增长,低空经济的产业链将继续扩展和深化,为社会带来更多的创新和价值。
02. 投融动态
中国低空经济赛道的十年是波澜起伏的十年,投融热度经历先增后减,而后再升温的过程,融资案例从2013年的10起,增长到2017年的107起,随后回落到2019年的63起,这一阶段的投资重心主要是无人机,随着低空经济发酵,尤其是eVTOL等概念的兴起,再度吸引了大量资本的关注和投入,投融热度持续走强,融资案例回升到2024年的77起。

2025年上半年,低空经济赛道融资案例合计52起,同比增长48.6%,融资金额合计17.4亿元,较去年同期减少了9.1亿元。融资金额减少的原因,主要是上半年有29起融资案例未披露融资金额,并且还有4起数亿元融资出于谨慎考虑按1亿元统计的,而去年上半年有一起10亿元大额融资,因此实际上一季度融资金额同比也是明显增加的。

从细分赛道来看,作为核心概念的eVTOL及eVTOL电机最受关注,融资案例最多共17起,合计占比32.7%,融资金额2.4亿元,合计占比13.8%,但可以发现两者占比均较去年有所降低,这是低空经济从“整机热”到“核心技术攻坚”转变的体现后续氢能动力突破、主控线片、飞控系统将成为关注重点。作为低空经济另一支柱的无人机赛道也重获资本的青睐,主要集中在物流无人机、军用无人机、工业无人机、无人机反制等赛道,融资案例合计17起,融资金额合计8.8亿元,物流无人机贡献了4起。包括安防、测绘、物流等在内的工业级无人机,融资案例合计8起,融资金额6.2亿元。另外,前面提到的飞控相关的无人机系统越发受到重视,融资案例合计12起,融资金额超5.2亿元。


来源:巅峰智业